La Alianza del Pacífico es una iniciativa de integración regional conformada por Chile, Colombia, México y Perú, oficialmente creada el 28 de abril de 2011.

La internacionalización de la Universidad de Investigación y Desarrollo – UDI –, se entiende como la celebración de vínculos de cooperación con otras universidades, instituciones gubernamentales y no gubernamentales, organismos del sector productivo, de América y del resto del mundo, que le permita realizar programas de participación en todos sus ámbitos, compartir experiencias que enriquezcan el conocimiento mutuo, intercambio de experiencias investigativas, pedagógicas, de gestión, humanísticas y culturales para construir bases más sólidas que contribuyan incrementar la competitividad de sus profesionales.
La perspectiva de internacionalización de la UDI está encaminada a la movilidad de estudiantes, de directivos, de docentes, de investigadores, de egresados, al intercambio de la comunicación, del conocimiento y la cooperación; a prácticas, pasantías, programas de trabajo, aprendizaje de idiomas como también a la apertura de currículum a temáticas internacionales y actividades académicas, para fortalecer la calidad y pertinencia de profesionales consolidados en aspectos políticos, educativos, tecnológicos, culturales y empresariales, frente a los desafíos de un mundo globalizado.
La Oficina de Relaciones Internacionales e Interinstitucionales (ORI) fue creada por la Junta Directiva para proponer, promover, apoyar, fomentar y fortalecer la proyección de la Universidad de Investigación y Desarrollo – UDI –, a nivel nacional e internacional, con la celebración de vínculos de cooperación que contribuyan a la consolidación y fortalecimiento de la Academia, Docencia, Investigación, Extensión, Difusión y Servicios Educativos Universitarios de la Institución.
La línea de mando jerárquicamente estructurada está directamente dependiente de la Rectoría.

Equipo ORI |
|
| Mg. Olga Lucía Patiño Rodríguez | Directora ORI |
| Adm. Juan David Chavarro Murillo | Coordinador de Movilidades Salientes |
| Adm. Jaime Luis Martínez Muñoz |
Coordinador de Movilidades Entrantes
|
| Dg. Julieth Ximena Contreras Ramírez | Diseñadora Gráfica ORI |


|
INSTITUCIÓN
|
DIRECCIÓN WEB
|
PROGRAMA
|
![]() |
https://www.eram.cat/es |
|
![]() |
www-iut.univ-lehavre.fr/ |
|
![]() |
iutsd.univ-lorraine.fr/ |
|
![]() ![]() |
iut-bv.univ-fcomte.fr/ |
|
![]() ![]() |
www.iut-bm.univ-fcomte.fr/ |
|
![]() |
https://www.iut-tarbes.fr/ |
|
![]() |
https://www.cleu.edu.mx/ |
|
![]() |
https://www.ucv.edu.pe/ |
|
![]() |
https://unifranz.edu.bo/ |
|
|
INSTITUCIÓN
|
|||
![]() |
LATIN ASIA LINK | ||
![]() |
EPSOL SOLUCIONES EN SISTEMAS DPOTENCIA Y ENERGÍA S.A. de C.V. | ||
![]() |
STARTUPLINKS | ||
![]() |
BNSN (IDENTIDAD MÉXICO) | ||
![]() |
QUIDO CREATIVA | ||
![]() |
INTEKEL | ||
![]() |
OBSERVATORIO MEXICANO DE LA CRISIS | ||
![]() |
LATAM GLOBAL ESTUDIOS - LGS | ||
![]() |
LIGHT OF HOPE FOR THE IMMIGRANT INC | ||
![]() |
VEVA VENTURES LLC. | ||
| INSTITUCIÓN | DIRECCIÓN WEB | DESCRIPCIÓN |
![]() |
web.icetex.gov.co/ |
EL ICETEX es una entidad del Estado que promueve la Educación Superior a través del otorgamiento de créditos educativos y su recaudo.
|
![]() |
http://www.redriaco.org/ | La red de investigadores de ASCOLFA Capítulo Oriente, Red Riaco, es un espacio de trabajo en red conformado por investigadores de los diferentes programas de administración y afines en el Oriente Colombiano, adscritos a ASCOLFA. |
![]() |
http://www.acofi.edu.co/redis/ | La Red colombiana de programas de Ingeniería de Sistemas y afines “REDIS” es una Red Académica conformada por diferentes Instituciones de Educación Superior, distribuida por Nodos regionales, en Colombia. |
![]() |
https://web.redcolsi.org/ |
Es pionera en el desarrollo de procesos de investigación formativa a gran escala en Colombia, desde el año 1998 ha venido convocando de manera masiva principalmente a estudiantes de educación superior en encuentros departamentales, nacionales e internacionales de semilleros de investigación.
|
![]() |
recla.org | Establece y mantiene relaciones constructivas entre sus miembros con el propósito del fortalecimiento de la red y de cada uno de sus asociados. |
|
|
radcolombia.org/web/ | La RAD, red de instituciones colombianas que tienen programas académicos de diseño, que se articula con diferentes actores nacionales y internacionales para la representación, el reconocimiento y la proyección de la disciplina del diseño en escenarios profesionales, académicos (investigativos), estatales sociales y empresariales en Colombia. |
|
|
https://www.andi.com.co/Home/Pagina/1047-practicas-estudiantiles-ceap | Es una iniciativa lanzada en 2017 por el Consejo Empresarial de la Alianza del Pacífico con el objetivo de apoyar a las empresas a diversificar su capital humano e impulsar la empleabilidad juvenil, el desarrollo de habilidades para el trabajo y el intercambio cultural entre estudiantes de Chile, Colombia, México y Perú. |
|
|
https://www.gestionhumana.com/ | Es más que una base de datos, es una herramienta de trabajo para las empresas y universidades que apuestan por el potencial de las personas. Buscamos ser el centro de soluciones en temas de talento humano, ofreciendo medios de aproximación a la información. |
|
|
https://uxtic.co/spip/index.php | Red de universidades para fomento de la investigación en tecnologías de la información y la comunicación. |
![]() |
https://www.rcicolombia.org/ | La Red Colombiana para la Internacionalización (RCI) de ASCUN, es un espacio solidario, incluyente y diverso que tiene como misión promover y facilitar escenarios, acciones y proyectos de cooperación que contribuyan al fortalecimiento de la internacionalización de la educación superior en Colombia, al mejoramiento de la calidad de las Instituciones de Educación Superior miembro y a la profundización de su relacionamiento nacional e internacional. |
![]() |
https://redriuc.wixsite.com/redriuc1 | Es una Red constituida por Instituciones de Educación Superior colombianas y abierta a instituciones nacionales y extranjeras, para promover la internacionalización del currículo a través de los diferentes ejes y apoyando las funciones sustantivas de la docencia, investigación y proyección social. |
| INSTITUCIÓN | DIRECCIÓN WEB | DESCRIPCIÓN |
![]() |
www.cladea.org |
Es una de las redes más importantes de Escuelas de Negocios a nivel mundial. Esta organización internacional provee un sistema de cooperación a nivel global y mantiene vínculos de membresía recíproca con las principales instituciones académicas del mundo. |
![]() |
https://www.uv.mx/coil | Red interdisciplinaria con interés en la metodología de Aprendizaje Colaborativo Internacional en Línea. Promueve la comunicación entre practicantes e instituciones involucradas en COIL en Latinoamérica. |
![]() |
www.palermo.edu/dyc/red_emprendedores_creativos |
Vincula entre sí a los estudiantes y profesionales interesados en generar un proyecto propio relacionado con las Industrias Creativas y Culturales, o a quienes ya lo están desarrollando y quieren difundirlo y/o capacitarse para mejorar procesos y resultados. |
![]() |
www.palermo.edu/dyc/observatorio |
Es una red de investigadores e instituciones vinculadas al Diseño. Se trata de un proyecto surgido a partir de un proceso de reflexión que tuvo lugar en el Plenario del Foro de Escuelas de Diseño del año 2010, en base a la necesidad de vinculación, estímulo y desarrollo de políticas y acciones de investigación en el diseño de nuestro continente. |
![]() |
https://www.palermo.edu/dyc/red_investigacion/index.html |
Es la base para la constitución de una comunidad formal de Investigadores en Diseño desde una perspectiva inter-transdisciplinaria. Está abierta, en forma libre y gratuita, a todos los académicos, a nivel personal o institucional, interesados en conocer y vincularse con sus pares, difundir sus investigaciones, resultados y reflexiones, e intercambiar ideas para avanzar en la generación de proyectos colaborativos. |
![]() |
alianzapacifico.net |
La Alianza del Pacífico es una iniciativa de integración regional conformada por Chile, Colombia, México y Perú, oficialmente creada el 28 de abril de 2011. |
![]() |
https://unionursula.org/ | La Unión de Responsabilidad Social Universitaria Latinoamericana URSULA es una asociación sin fines de lucro. Es un espacio de confluencia y discusión entre los diferentes actores del desarrollo (sociedad civil, gobiernos, organismos internacionales, científicos, empresas, etc.), en pos de un cambio profundo en torno al rol social y ambiental de las universidades. |
![]() |
https://www.programadelfin.org.mx/ | El Programa Delfín, se creó en 1995 con el objetivo fortalecer la cultura de colaboración entre las Instituciones de Educación Superior y Centros de Investigación integrantes del Programa, a través de la movilidad de profesores-investigadores, estudiantes y de la divulgación de productos científicos y tecnológicos. |
![]() |
http://faedpyme.upct.es/red-
|
Red de universidades y otras instituciones asociadas a la Fundación mediante convenios de colaboración, que integrarán los grupos académicos, docentes y de investigación y que participarán en las actividades de la Fundación para la consecución de sus fines. Su funcionamiento es el siguiente: las instituciones o universidades están clasificadas por países y todas y cada una de ellas se pueden visualizar pulsando los enlaces de los países que se encuentran en el bloque 'PAISES' de la derecha. Todos y cada uno de los investigadores asociados deben estar adscritos a una institución o universidad. |
![]() |
https://www.programapila.lat/ | El Programa de Intercambio Académico Latinoamericano (PILA) tiene su origen en los programas de intercambio de estudiantes bilaterales que existían entre la Asociación Nacional de Universidades e Instituciones de Educación Superior (ANUIES) de México, la Asociación Colombiana de Universidades (ASCUN) de Colombia, y el Consejo Interuniversitario Nacional (CIN) de Argentina, quienes decidieron formar una alianza estratégica a través de este programa. |
![]() |
https://www.learnchile.cl/INILATmov/ | INILATmov+ nace de la Iniciativa Latinoamericana para la Internacionalización de la Educación Superior (INILAT), conformada por cinco países de la región y sus respectivas redes de internacionalización: Brasil (FAUBAI), Chile (Learn Chile), Colombia (RCI-ASCUN), México (AMPEI) y Perú (REDIPERÚ). |
| INSTITUCIÓN | DIRECCIÓN WEB | DESCRIPCIÓN |
![]() |
www.acofi.edu.co |
Desarrolla políticas y programas para fomentar la formación en ingeniería de excelencia y promueve diferentes actividades, entre ellas. |
![]() |
www.ascolfa.org |
Es una entidad de derecho privado, sin ánimo de lucro y regulada por las disposiciones de derecho privado contenidas en el Código Civil; está constituido por las Facultades, Programas y Escuelas dedicadas a la formación académica en Administración de Instituciones de Educación Superior de Pregrado, que cuenten con la debida autorización del Estado Colombiano. |
![]() |
www.aciet.org.co |
Es una entidad sin ánimo de lucro, autónoma y permanente, con propositos eminentemente gremiales y educacionales. Está integrada por las Instituciones de Educación Superior que ofrecen, propenden y reconocen la formación tecnológica y técnica profesional con independencia de su naturaleza jurídica. |
![]() |
www.colifri.com |
COLIFRI (Asociación Colombo-Francesa de Investigadores) es una asociación sin ánimo de lucro, de carácter privado y de nacionalidad colombiana constituida para fomentar actividades de investigación, desarrollo e innovación conducentes a fortalecer comunidades científicas y de cooperación colombo–franceses. |
![]() |
alianzafrancesa.org.co/bucaramanga/ | Es una entidad sin ánimo de lucro que promueve la lengua francesa en todo el mundo y a todos los públicos interesados en la francofonía a través de una oferta de cursos de francés variada y de calidad. |
![]() |
cueesantander.com | El comité Universidad Empresa Estado de Santander es un órgano de articulación entre la academia, el sector productivo y las entidades estatales competentes del nivel regional y nacional, cuyo fin es promover la innovación y la pertinencia en la formación de capital humano, y de esta forma impactar la competitividad del departamento de Santander |
![]() |
ascun.org.co/ |
La misión de la Asociación Colombiana de Universidades es promover los principios de la calidad académica, la autonomía universitaria, la búsqueda y difusión del conocimiento y la responsabilidad social. Integra a la comunidad académica a nivel nacional e internacional mediante mecanismos de interrelación y asociatividad y genera procesos de interlocución con el Estado y la sociedad.
|

|
|
|
|
|
|



| INSTITUCIÓN | DIRECCIÓN WEB | DESCRIPCIÓN |
![]() |
www.icetex.gov.co |
Es una entidad del Estado que promueve la Educación Superior a través del otorgamiento de créditos educativos y su recaudo, con recursos propios o de terceros, a la población con menores posibilidades económicas y buen desempeño académico. Igualmente, facilita el acceso a las oportunidades educativas que brinda la comunidad internacional para elevar la calidad de vida de los colombianos y así contribuir al desarrollo económico y social del país. |
![]() |
www.colfuturo.org |
Ofrecen un apoyo a los interesados en realizar sus estudios de posgrado fuera del país. Los candidatos reciben acompañamiento desde la etapa de planeación de estudio con los servicios de consejería y el Programa Semillero de Talentos. |
![]() |
www.oas.org/es/becas |
El Programa de Becas Académicas de la OEA (Programa Regular) , establecido en 1958, otorga cada año becas para maestrías, doctorados o investigación de postgrado conducente a un título universitario. |
![]() |
www.fulbright.edu.co |
El Programa Fulbright, del Departamento de Estado de los Estados Unidos, está presente en 155 naciones del mundo y ha beneficiado a más de 300.000 personas elegidas con base en sus méritos académicos y profesionales, brindándoles la oportunidad de estudiar, enseñar e investigar pero, ante todo, de intercambiar ideas y contribuir a encontrar soluciones a retos e intereses de alcance global. |
![]() |
www.fundacioncarolina.es |
La Fundación Carolina se creó por acuerdo del Consejo de Ministros de 22 de septiembre de 2000, con el fin de fomentar las relaciones culturales y la cooperación en materia educativa y científica entre España y los países de la Comunidad Iberoamericana de Naciones y con otros con especiales vínculos históricos, culturales y geográficos. |
![]() |
www.daad.co |
El Servicio Alemán de Intercambio Académico (DAAD) es la organización promotora del intercambio internacional de estudiantes y científicos más grande del mundo. Desde su fundación en 1925, el DAAD ha prestado su apoyo a casi 1,5 millones de académicos, tanto en Alemania como en el extranjero. Es una asociación registrada cuyos miembros son las universidades y comunidades estudiantiles alemanas. |
![]() |
www.becasparacolombianos.com |
BPC pretende revelar de la manera más organizada posible, la oferta, requisitos, trámites y demás preguntas frecuentes de becas para colombianos, clasificados de la manera más clara posible de tal forma que quién se encuentre buscando una beca tenga una fuente notoria de información precisa, actualizada y completa. |

Haga clic en el texto para abrir el documento en PDF o en la imagen para visualizarla ampliada.

Mauricio Rojas Rodríguez |
Angel Rubén Cuadra Yiris |
![]() AUDREY KONAN |
![]() LUCIE LESAIN |
![]() KATHERINE PAOLA SORIANO |
![]() LEONARDO IBARRA DELGADILLO |
![]() ANA CECILIA AYALA |
![]() FERNANDO NAVARRETE |
![]() XIOMARA ANAHÍ TAPIA |
![]() JOSÉ ROBERTO REYES |
![]()
LUIS DAMIÁN MONTOYA
|
Andrés Eduardo Parada Parada |
Oscar Mauricio Oviedo Alarcón |
Jimmy Rodolfo Anaya Anaya |
Luis Alberto Salas Salcedo |
Mario Andrés Mendoza |
Pablo Andrés Pérez |
Ingrid Lisset Barrera |
Dayanny Torcoroma Maestre |
Mónica Gisela Moreno Silva |
|
![]() Jennyfer Juliet Oviedo |
![]()
Ángel Yesid Rodríguez Abreo
|
![]()
Karen Viviana Arciniegas López
|
![]()
Jonathan Guevara Chaverra
|
![]()
Lucely Tocaria Pinto
|
![]()
Jorge Enrique Cano Delgado
|
![]()
KAROL DANIELA CHAPARRO
|
![]()
SERGIO ANDRÉS ARGUELLO
|
![]()
LUIS CARLOS RAMÍREZ
|
![]()
CARLOS EDUARDO GÓMEZ ESLAVA
|
![]()
DAVID GARCIA FIGUEROA
|
![]()
DIEGO ARMANDO IGLESIAS DAZA
|
![]()
DINA JESENIA JAIMES RINCÓN
|
![]()
JAIME LUIS MARTÍNEZ MUÑOS
|
![]()
MARIA CAMILA ALDANA RAMIREZ
|
![]()
MARSSA LORENA BACCERRA FUENTES
|
Yedinson Alberto Fernandez Cabrera |
|
José Antonio Sierra Ortega |
Antonio Vicente Bueno |
Fabián Enrique Quiñonez Mantilla |
|
Panamá 2016 |
![]() Brasil 2015 |
Estados Unidos 2017 |
México 2017 |
Brasil 2014 |
Chile 2014 |
Perú 2016 |
New York 2015 |
Francia 2014 |
|
Panamá 2013 |
Argentina, Uruguay y Perú 2012 |
Para la Universidad de Investigación y Desarrollo – UDI –, es importante fomentar las relaciones de cooperación y programas de participación en el ámbito nacional e internacional, con el establecimiento de alianzas estratégicas que nos contribuyan a consolidar y fortalecer la Docencia, la Investigación, Extensión, Difusión y Servicios Educativos Universitarios.
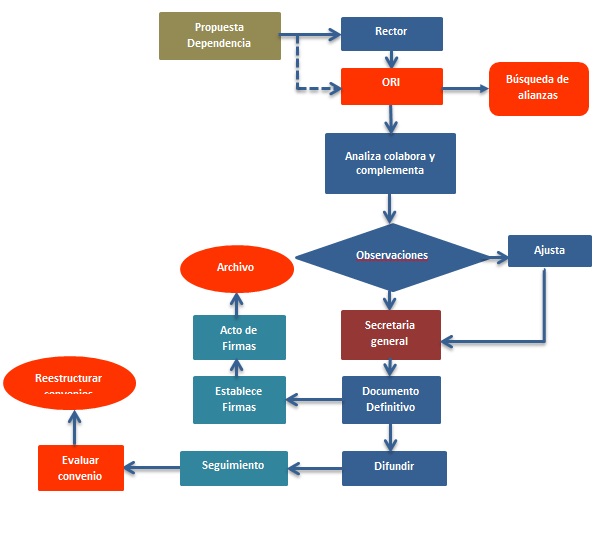
El siguiente diagrama de flujo esboza el procedimiento para la celebración de un convenio con la UDI.

Cualquier información solicítela al correo:
Mg. Olga Lucia Patiño Rodríguez
Directora de la Oficina de Relaciones Internacionales - ORI
Adm. Juan David Chavarro Murrilo
Coordinador de Movilidades Salientes
Correo: outgoing.ori@udi.edu.co
Adm. Jaime Luis Martínez Muñoz
Coordinador de Movilidades Entrantes
Correo: incoming.ori@udi.edu.co
Dg. Julieth Ximena Contreras Ramirez
Diseñadora Gráfica ORI
Redes Sociales:
|
|
|
|
|
